Minimalized News
News im Twitter Style - schnell, unkompliziert & informativ!
Heutzutage werden wir mit Informationen aus allen möglichen Quellen wie Zeitungen, Newsportalen oder Facebook regelrecht überflutet. Einen Teil davon möchte ich mit meiner Diplomarbeit besser gliedern und dabei unsere eigene Informationsbeschaffung revolutionieren.
♦️ Aufgabe
Konkret geht es darum, dass viele Texte von Zeitungsartikel relativ lang sind. Diese komplett zu lesen, um stets top informiert zu sein, würde uns eine Unmenge an Zeit kosten. Damit wir diese Zeit für Besseres einsetzen können, kam die Idee eines eigenen Newsportals im knackigen Style von Twitter auf. Bei Twitter sind die Beiträge auf eine maximale Länge reduziert, dies zwingt den Benutzer dazu, die relevanten Informationen direkt zu nennen. Doch wie kann man die Artikel bequem zusammenfassen?
Die Lösung lag auf der Hand, entweder man setzt einige Redaktoren ein die rund um die Uhr Artikeltexte zusammenfassen oder man setzt auf einen Algorithmus, welcher eigenständig die wichtigsten Passagen aus den Texten erkennt.
Da die Newsseite mit möglichst wenig Ressourcen betreiben werden soll, wurde der Algorithmus als einzige passable Lösung gewählt. Ausserdem soll das Projekt so realisiert werden, dass wir externen Datenlieferanten an unser System anbinden können um ihre Daten in unserem System zu verarbeiten. Somit könnte das Newsportal zum ersten Anlaufpunkt für schnelle Informationsbeschaffung werden.
♦️ Ziele
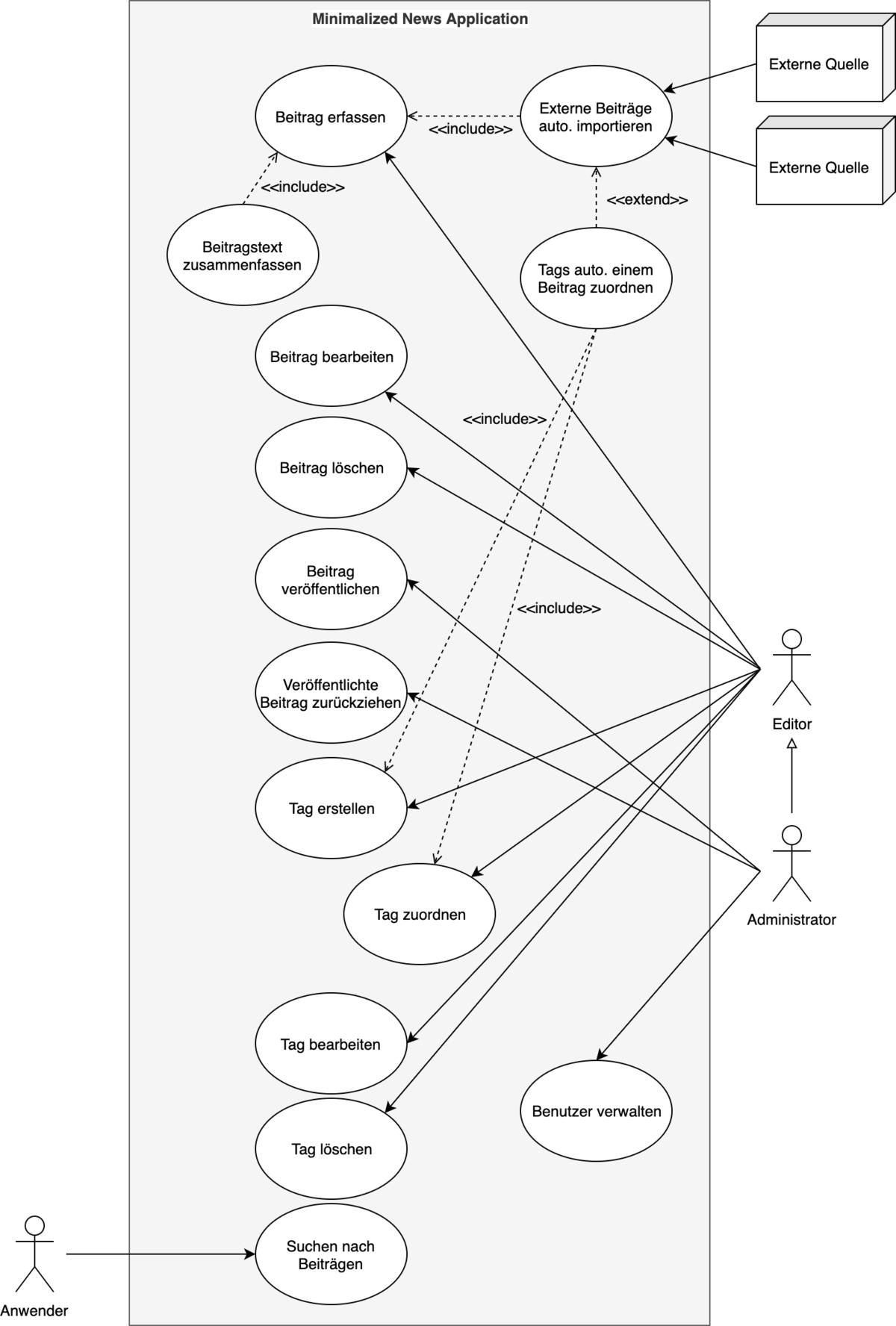
Es soll eine Webapplikation erstellt werden, über welche die Leser die aktuellsten Beiträge abrufen und Suchabfragen absetzen können. Ausserdem sollen die Beiträge in der Applikation verwaltet und externe Quellen an die Applikation angeschlossen werden können.
♦️ Varianten
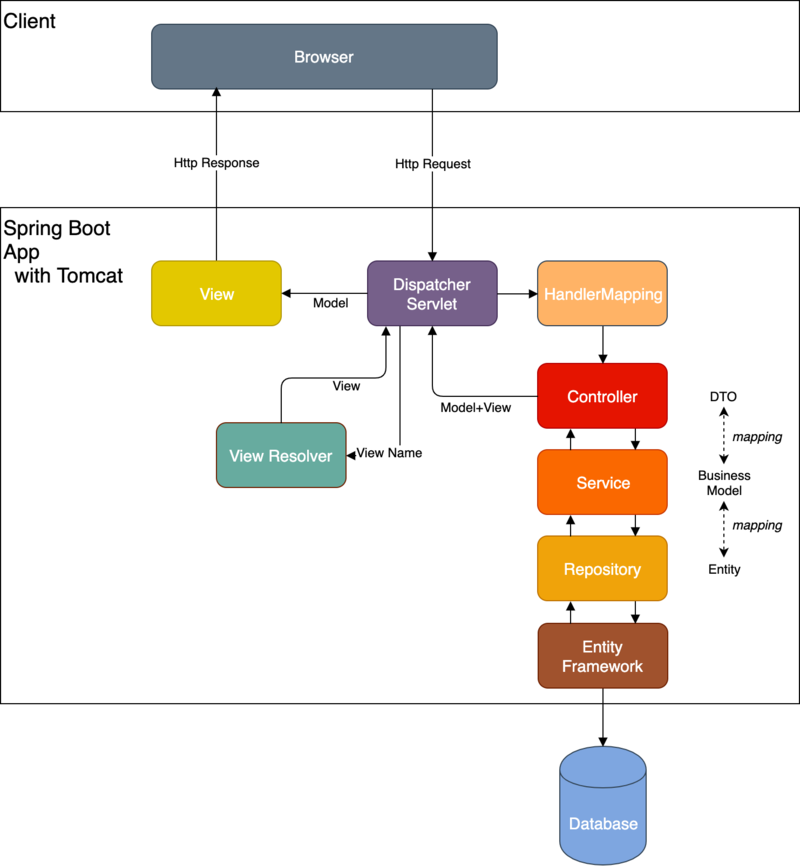
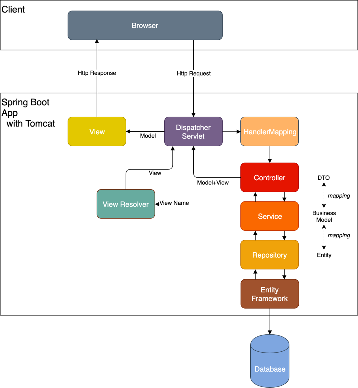
Als standen zwei Umsetzungsvarianten zur Auswahl. Zum einen die Umsetzung mit serverless Functions in der Google Cloud oder zum anderen eine Umsetzung als Spring Boot Applikation.
Der Variantenentscheid fiel auf die Spring Boot Applikation.
♦️ Ergebnis
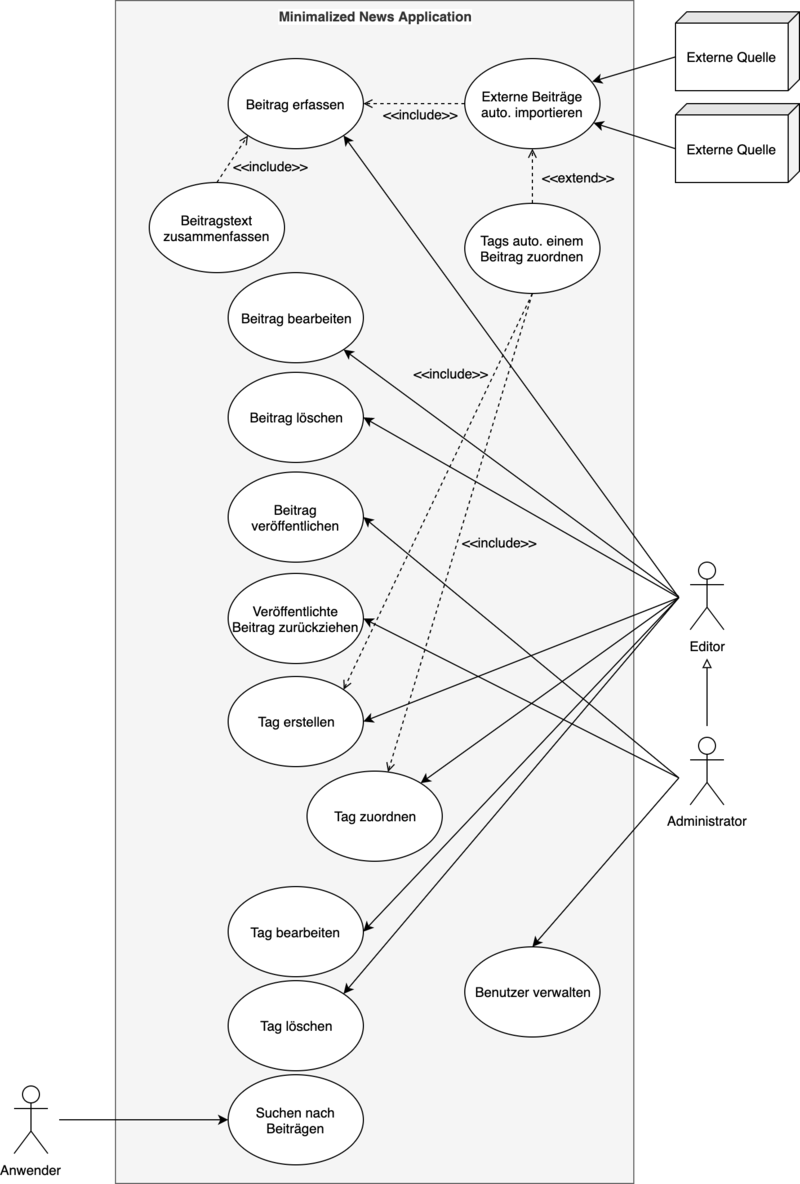
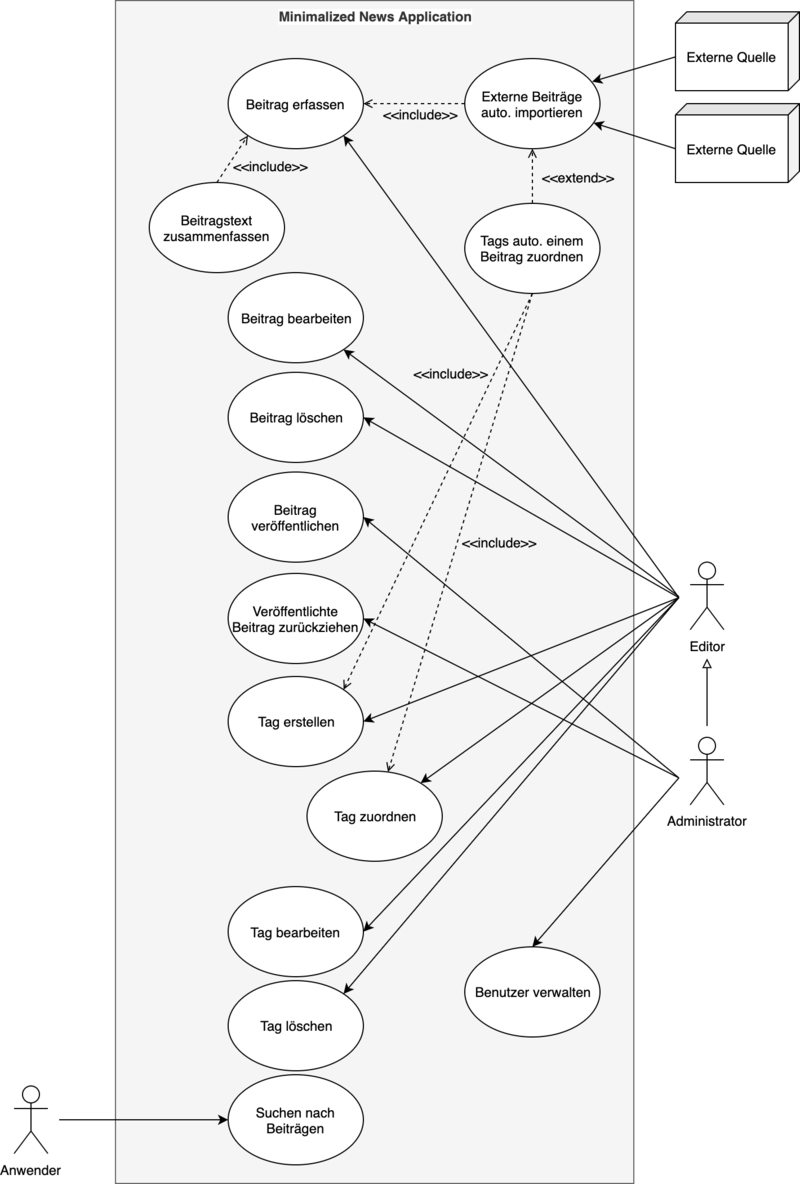
Als Ergebnis entstand ein Prototyp der Webapplikation. Leser können mit diesem die aktuellsten Beiträge lesen und Suchabfragen starten. Ausserdem können die Beiträge mit Tags kategorisiert werden, über die sie später wiedergefunden werden können. Im Prototypen können die Beiträge und Tags von Editoren erstellt, bearbeitet und gelöscht werden. Administratoren erteilen die definitive Freigabe bei der Veröffentlichung von Beiträgen. Der Prototyp importiert zudem fortlaufend Beiträge aus einer externen Quelle, welche momentan simuliert wird durch einen Mock-Server.
?Eingesetzte Technologien
Im Projekt wurden die folgenden Technologien verwendet:
- Java
- Spring Boot
- Thymeleaf
- MySQL
- MapStruct
- Lombok
- Bootstrap
? Sourcecode
Der Sourcecode der Diplomarbeit kann auf Github eingesehen werden.
?Links
✉️ Fragen
Für Fragen betreffend meiner Diplomarbeit zögern Sie nicht mich zu kontaktieren.














