ETHACS-RG
Report Generator für das ETHACS-Tool
ETHACS ist ein Java-Programm, welches in der Firma Thales Rail Signalling Solutions eingesetzt wird, um Telegramme zu vergleichen. Mit ETHACS-RG soll ETHACS erweitert werden indem eine Ausgabe mit Word erstellt wird. Im Word Dokument werden Tabellen erstellt, welche mit den Daten von ETHACS gefüllt werden. Somit können Fehler gut übersichtlich in den Tabellen dargestellt werden.
Hintergrund:
ETHACS-RG soll als Framework für das ETHACS Tool dienen und dessen Funktionen Erweitern.
ETHACS ist ein statisches Analyse Tool zur Verifikation von ETCS Level 1 Telegrammen. Das Ergebnis dieser Analyse sollte weiterverarbeitet werden können.
Ziel:
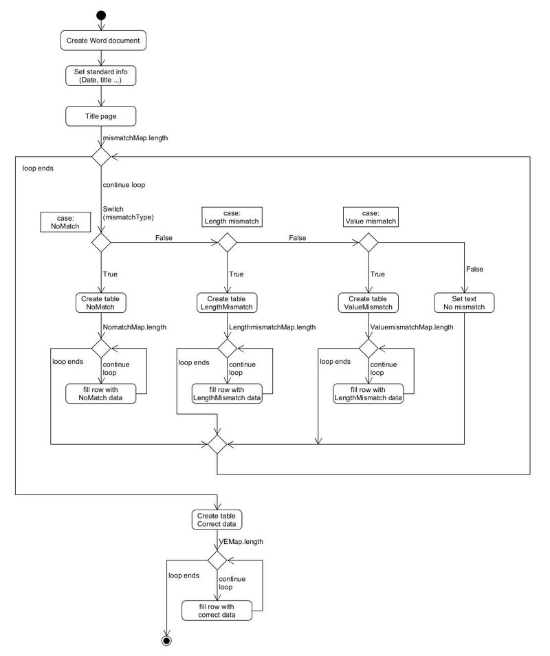
Das ETHACS Tool verifiziert Telegramme, jedoch hat es keine schöne Ausgabe zum Anzeigen der Daten. Mit ETHACS-RG wird aus diesen Daten ein Report als Word Dokument generiert. Die Daten von ETHACS können Mismatches aufweisen, welche gut ersichtlich sein sollen. Es gibt 3 verschiedene Arten eines Mismatches:
-No Match: Ganze Endpatterns sind nicht vorhanden.
-Length Mismatch: Einzelne Werte eines Endpatterns sind nicht vorhanden.
-Value Mismatch: Verglichene Werte stimmen nicht überein.
Diese Mismatches sollen klar ausgewiesen werden. Somit werden Fehler in den Telegrammen besser ersichtlich und Korrekturen können besser vorgenommen werden.
Funktion:
ETHACS-RG erstellt ein Word Dokument mit verschiedenen Tabellen aus den vorhandenen Daten des ETHACS Tool. Auf der Titelseite wird in einem kurzen Text beschrieben, welche Arten von Mismatches vorhanden sind. Für jeden vorhandenen Mismatch wird eine eigene Tabelle erstellt, in der die Fehler klar ersichtlich sind. Es wird angezeigt welche Endpatterns fehlen, oder welche Werte einen Mismatch aufweisen. Nach den Mismatch Tabellen wird eine weitere Tabelle erstellt, um alle korrekten Daten anzuzeigen.
Die Mismatch Tabellen sollen zuerst angezeigt werden, da diese die wichtigen Daten beinhalten. Die Mismatches müssen angepasst werden und sollen deshalb gut ersichtlich sein. Die Tabelle mit den korrekten Daten ist zweitrangig und wird deshalb am Schluss angezeigt.
In UML Diagrammen wurde die Struktur und die Funktionen des Programms beschrieben. Dadurch ist eine gute Übersicht über das Projekt möglich.
Da die Diplomarbeit das ETHACS Tool erweitert, kann es eigenständig nicht getestet werden. Aus diesem Grund wurde eine eigene Klasse geschrieben, welche ETHACS simulieren soll. Darin werden verschiedene Testdaten generiert. Die Methode zur Erstellung des Word Dokuments wird aufgerufen und die entsprechenden Testdaten übergeben.
Es wurde darauf geachtet, dass alle Fälle abgedeckt werden. Über eine Konsoleneingabe kann der gewünschte Mismatch eingegeben werden, worauf die entsprechenden Mismatch Daten übergeben werden.
Somit hat sich ETHACS-RG als funktionsfähige Lösung bewiesen und kann in der Firma Thales Rail Signalling Solutions eingesetzt werden.

Stefan Wichtermann
Als begeisterter Informatiker liebe ich es, neue Applikationen zu entwickeln und zu testen.
stefanwicht@hotmail.com
0765803673
Ausgabe der Diplomarbeit
Dieses Dokument ist eine Word Ausgabe des Programms, welches mit Testdaten erstellt wurde.







