Multi IO Handler
Software Projekt mit C++
Der Multi IO Handler ist eine Applikation, die zur Analyse und Diagnostik von Problemen in der Netzwerkkommunikation von verschiedenen Geräten verwendet werden kann. Es ist ein über die Kommandozeile gesteuertes Tool, das sich mit verschiedensten Geräten und Quellen verbinden kann, um entweder Daten zu lesen oder zu schreiben.
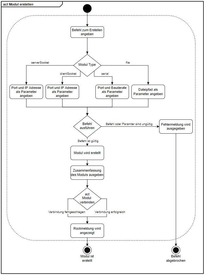
Ein Gerät kann entweder über ein Socket mit IP und Port oder ein Serial Port kommunizieren. Zusätzlich kann auch eine lokal abgelegte Datei eine Quelle darstellen. Für eine Socket Verbindung fungiert der Multi IO Handler entweder als Server, zu dem sich ein Gerät verbinden kann oder als Client, der sich zu einem Gerät verbindet. Für jedes dieser vier Optionen erstellt sich der Multi IO Handler ein Modul, um damit spezifische Funktionen auszuführen. Die Applikation ist im Stande, die Datenkommunikation von allen verfügbaren Modulen fortlaufend zu lesen und sie entweder in der Konsole auszugeben, um eine direkte Analyse zu erlauben oder sie an ein anderes Modul weiterzuleiten. Die Datenkommunikation des Multi IO Handler mit seinen verbundenen Modulen ist standardisiert, so dass jegliche Module miteinander verbunden werden können, unabhängig von deren Typ. Falls nötig kann einem Modul auch einen Inhaltsfilter hinzugefügt werden um die empfangenen Daten zu Filtern, bevor diese an die Quelle geschrieben werden.
Der Multi IO Handler verwirft beim Beenden der Applikation jegliche Module. Um eine gewisse Persistenz zu bieten, gibt es die Möglichkeit die Module in eine JSON-Datei zu speichern und später wieder zu laden. Die Benutzerinteraktion mit der Applikation geschieht über die Kommandozeile und besteht aus einem festgelegten Befehl gepaart mit spezifischem Parameter. Der Multi IO Handler bietet eine minimale Kontrolle der Befehle, gibt Hinweise bei falscher Nutzung und besitzt eine integrierte Hilfe, um den Benutzer bei der Bedienung zu führen.








