Dipl. Informatiker/in HF Fachrichtung Applikation

Branch Manager

CI-Tool zur Automatisierung von Aufgaben für einen Branchabzug

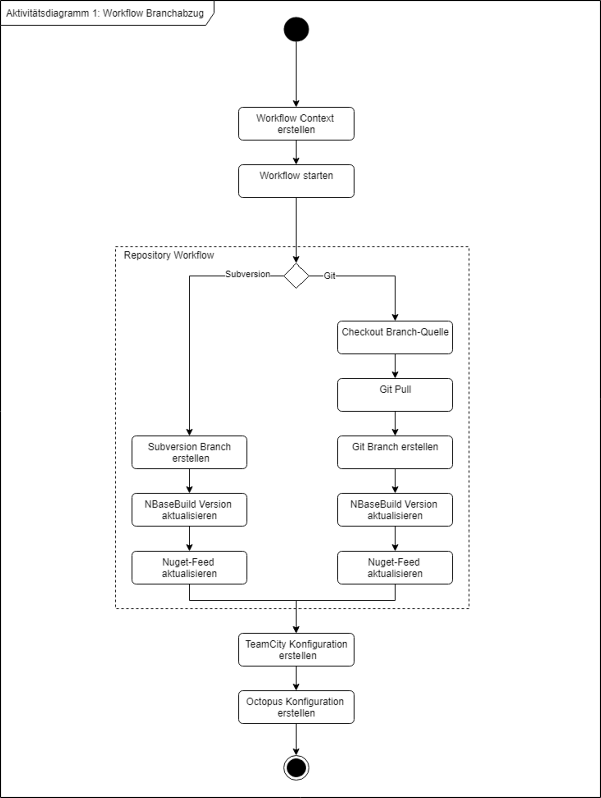
Ein Branchabzug wird durch eine neue Programmversion ausgelöst. Für die Software Repositories des Programms werden neue Branches angelegt, Dateien bearbeitet, Continuous Integration Builds erstellt und vieles mehr. Diese Aufgaben werden über einen Workflow verarbeitet.

27. Oktober 2021
Jonas Bollinger

Ausgangslage
Die KMS Software "nest" wird durch mehrere fachbereichsspezifische Teams (u. a. Veranlagung, Bezug, Quellensteuer) entwickelt. Jedes Team arbeitet in einem eigenen Software-Repository (Subversion und Git). Soll eine neue nest Programmversion an den Kunden ausgeliefert werden, muss ein Branchabzug dieser Repositories geschehen.
Ein solcher Branchabzug kommt mit einigen repetitiven Arbeiten in Subversion, Git, TeamCity und Octopus. Diese werden aktuell von Hand für jedes Repository durch einen Mitarbeiter im Infrastructure-Team durchgeführt.

Umsetzung
Die Applikation dieser Diplomarbeit übernimmt einen Teil dieser Aufgaben und automatisiert sie. Die einzelnen Aufgaben werden über einen Workflow verarbeitet. Der Workflow verarbeitet einzelne Arbeitsschritte, die in einer Workflow Configuration festgelegt werden. Die Configuration erlaubt eine einfache Erweiterung des Workflows und ermöglicht eine parallele und asynchrone Verarbeitung der Arbeitsschritte.
Anhand der Parameter, die der Benutzer der Applikation übergibt und der Konfigurations-Datei entscheidet sich der Workflow, welche Arbeitsschritte er verarbeitet.

Ergebnis
Ein Branchabzug kann mit einem Klick gestartet werden und dauert nur noch wenige Sekunden. Ein mühsames Lesen der Anleitung für den Branchabzug fällt weg.
Es sind keine manuellen Datei Manipulationen mehr nötig, wodurch das Risiko von Fehlern gesenkt wurde.

Jonas Bollinger

Weiterbildung neben Beruf und Freizeit

Gratis E-Book mit 10 Tipps zur Work-Life-Learn-Balance

Weiterbildung neben Beruf und Freizeit – schaffe ich das?

10 Tipps zur Work-Life-Learn-Balance

Eine Weiterbildung beansprucht Zeit. Deshalb auf Freunde, Familie und Hobbies zu verzichten, wäre falsch.

In diesem E-Book erfährst du:

  • wie du deine Zeit effizienter nutzt
  • wie du dich trotz Weiterbildung genügend Freizeit bewahrst
  • wie sich Beruf, Weiterbildung und Freizeit gegenseitig ergänzen statt konkurrenzieren können

Tipps aus dem Inhalt

  • TIPP 1: Gestalte deine Arbeit so flexibel wie möglich!
  • TIPP 2: Beziehe Arbeitgeber sowie Kollegen und Kolleginnen in deine Weiterbildungspläne mit ein!
  • TIPP 3: Arbeite effizienter und effektiver mit Zielorientierung!
  • TIPP 4: Entwickle deinen idealen Lernrhythmus!
  • TIPP 5: Lerne mit System und festen Strukturen!
  • TIPP 6: Schaffe genug Ausgleich und Entspannung!
  • TIPP 7: Binde deine/n Partner/in, deine Familie und externe Hilfen in deine Planung ein!
  • TIPP 8: Belohne dich für deine Erfolge!
  • TIPP 9: Mach eine Zeitinventur!
  • TIPP 10: Erstelle eine Zeitplanung aller drei Bereiche!

Leider ist ein Fehler aufgetreten. Bitte versuche es erneut oder nimm mit uns direkt Kontakt auf.

Aktuelles Studienprogramm

Alles Wissenswerte zur Weiterbildung in einem PDF zusammengefasst.

Studienprogramm  herunterladen

Alles Wissenswerte zu deiner Weiterbildung in einem PDF zusammengefasst

  • Detaillierter Lehrplan zu allen Studiengängen
  • Alle wichtigen Hintergrundinfos zu Ausbildungszielen, Teilnehmerkreisen, Aufnahmebedingungen und weiterführenden Studiengängen

Leider ist ein Fehler aufgetreten. Bitte versuche es erneut oder nimm mit uns direkt Kontakt auf.

Gratis E-Book für dich

Weiterbildung neben Beruf und Freizeit - schaffe ich das?

Eine Weiterbildung beansprucht Zeit. Deshalb auf Freunde, Familie und Hobbies zu verzichten, muss nicht sein.

Lies jetzt unser E-Book mit 10 wertvollen Tipps zur Work-Life-Learn-Balance.

Weiterbildung neben Beruf und Freizeit – schaffe ich das?

10 Tipps zur Work-Life-Learn-Balance

Eine Weiterbildung beansprucht Zeit. Deshalb auf Freunde, Familie und Hobbies zu verzichten, wäre falsch.

In diesem E-Book erfährst du:

  • wie du deine Zeit effizienter nutzt
  • wie du dich trotz Weiterbildung genügend Freizeit bewahrst
  • wie sich Beruf, Weiterbildung und Freizeit gegenseitig ergänzen statt konkurrenzieren können

Tipps aus dem Inhalt

  • TIPP 1: Gestalte deine Arbeit so flexibel wie möglich!
  • TIPP 2: Beziehe Arbeitgeber sowie Kollegen und Kolleginnen in deine Weiterbildungspläne mit ein!
  • TIPP 3: Arbeite effizienter und effektiver mit Zielorientierung!
  • TIPP 4: Entwickle deinen idealen Lernrhythmus!
  • TIPP 5: Lerne mit System und festen Strukturen!
  • TIPP 6: Schaffe genug Ausgleich und Entspannung!
  • TIPP 7: Binde deine/n Partner/in, deine Familie und externe Hilfen in deine Planung ein!
  • TIPP 8: Belohne dich für deine Erfolge!
  • TIPP 9: Mach eine Zeitinventur!
  • TIPP 10: Erstelle eine Zeitplanung aller drei Bereiche!

Leider ist ein Fehler aufgetreten. Bitte versuche es erneut oder nimm mit uns direkt Kontakt auf.