Magnetic Levitation
Eine Kugel lernt das Schweben Diplomarbeit 2019 / Elektrotechniker HF
Obwohl wir alle tagtäglich im Leben von Regelungstechnik umgeben sind, ist das Thema Regelungstechnik für viele ein Buch mit sieben Siegeln. In dieser Diplomarbeit will ich dem Besucher dieses Thema ganz praktisch und fühlbar anhand eines physikalischen Paradoxon näherbringen: Eine Kugel lernt das Schweben.
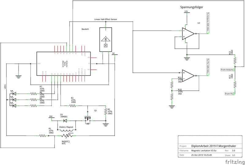
In dieser Diplomarbeit soll ein funktionierendes Demogerät (Demonstrator) erstellt werden, welches eine Neodym Magnetkugel im Schwebezustand hält.
Der Demonstrator hat verschiedene Betriebsarten
1. Externe Ansteuerung:
In diesem Modus liefert der Demonstrator nur gerade die gemessenen Werte und steuert die Spule entsprechend einem Eingang an. Die Idee von diesem Modus ist, dass die Steuerung zum Beispiel eine Siemens SPS übernimmt. Dieser Modus ist für den Studenten interessant, denn da muss der Student selber dafür sorgen, dass der Magnet schwebt. Das Arduino übersetzt in diesem Fall lediglich die Steuerspannung (0-10V für SPS, oder 0-5V für Arduino) in ein PWM Signal mit einem Variablen Duty cycle von 0-255).
2. Automatische Steuerung:
In diesem Modus wird der Magnet automatisch an einer bestimmten Position in der Luft gehalten. Die Regelung wird komplett vom Adruino übernommen. Erweitert wird dieser Modus durch ein Potentiometer (Sollwert), an dem die Position der Kugel eingestellt werden kann.
3. Automatischer "Show" Modus:
In diesem Modus bewegt sich der Magnet automatisch hoch und runter. Auch hier wird die Regelung komplett vom Adruino übernommen, der Sollwert wird aber vom Adruino laufend geändert.

Fabian Morgenthaler
Lehre: Multimedia Elektroniker EFZ Weiterbildung: Dipl. Techniker HF Elektrotechnik Aktueller Arbeitgeber: Glatt AG Hobbies: Reverse Engineering von Elektrischen Geräten, Basteln, Programmieren Bevorzugte Betriebs Systeme: Windows 7 ,XP, 10 Bevorzugte Programmierumgebung MS Visual Studio Code
fabian.morgenthaler@gmx.ch
+41 77 424 6 505










