Dipl. Elektrotechniker/in HF

Frequenzumrichter

Inbetriebnahmeprotokoll

Das Ziel dieser Diplomarbeit war es, ein Protokoll für eine Inbetriebnahme des Frequenzumrichter Typs ACS880-37 von ABB zu erstellen und vor Ort an einer neuen Anlage zu testen.

12. November 2021
Stephan Koch

Management Summary


Ausgangslage

Die Abteilung Motoren & Frequenzumrichter arbeitet seit Jahren auf einem hohen technischen Niveau, möchte sich aber stetig weiter verbessern und wachsen. In der Standardisierung, dem Akquirieren neuer Kundschaft und dem Unterhalt der Bestandskunden sind Lücken zu schliessen.
Die Diplomarbeit bietet die Chance, einen wichtigen Beitrag zu diesen Themen zu leisten, sich persönlich, das Team und das Unternehmen weiter zu bringen.


Vorgehen

Zu Beginn des Projektes musste ein durchdachter Prozess erstellt werden, der die Grundlage für die Inbetriebnahme in technischer und chronologisch korrekter Vorgehensweise bietet. Ich habe daher mit einem Flowchart gearbeitet, um die einzelnen Teilprozesse aufzuzeigen.
Nach dieser Aufstellung konnte ich mich an die Ausarbeitung der Prozesse wenden, diese konkretisieren und in ein Protokoll einbetten, welches ich vor Ort auf seine Nützlichkeit und Vollständigkeit testen konnte. Bei der Inbetriebnahme im Kantonspital Baden hatte ich die Möglichkeit mein Protokoll durchzuspielen und habe dadurch Verbesserungen daran vornehmen können.


Ergebnisse

Die Erarbeitung der elektrotechnisch relevanten Punkte bei der Inbetriebnahme eines Frequenzumrichters und deren Auswirkungen bei nicht Einhaltung, bietet die Grundlage für Verkauf Unterlagen und Inbetriebnahmeprotokolle. Durch diese technische Fundierung lassen sich sowohl verkaufsunterstützende Dokumente erarbeiten, sowie der Inbetriebnahme Prozess standardisieren.

Das Richtziel ist ein Inbetriebnahme Protokoll zu Frequenzumrichter Bautyp ACS880-37 (Low Harmonic Single Drive).


Der Frequenzumrichter

Was macht einen Frequenzumrichter so besonders?
Frequenzumrichter werden immer häufiger eingesetzt und finden sich in Anwendungen mit folgenden Zielen zum Einsatz:

• Optimierung der Energieeffizienz:
Die Umstellung von einer festen Drehzahl auf eine variabel einstellbare Drehzahl kann bei der Anwendung von unterschiedlicher Last einen markanten Energieeinsparung.

• Leistungsfähige Fabrikautomatisierung:
Die Nachfrage nach einem höheren Durchsatz in der Produktion, muss durchzunehmende Automatisierung gedeckt werden. Dadurch steigt ein wachsender Bedarf nach Lösungen mit variabler Drehzahl.

• Prozessregelung und -optimierung:
Eine Prozessregelung zu verbessern erfordert neue Motorsteuerungssysteme mit variabler Drehzahl und führt bei vielen Anwendungen zu einer präziseren Regelung, einem höheren Durchsatz, höherer Qualität oder mehr Komfort.


Inbetriebnahme Prozess

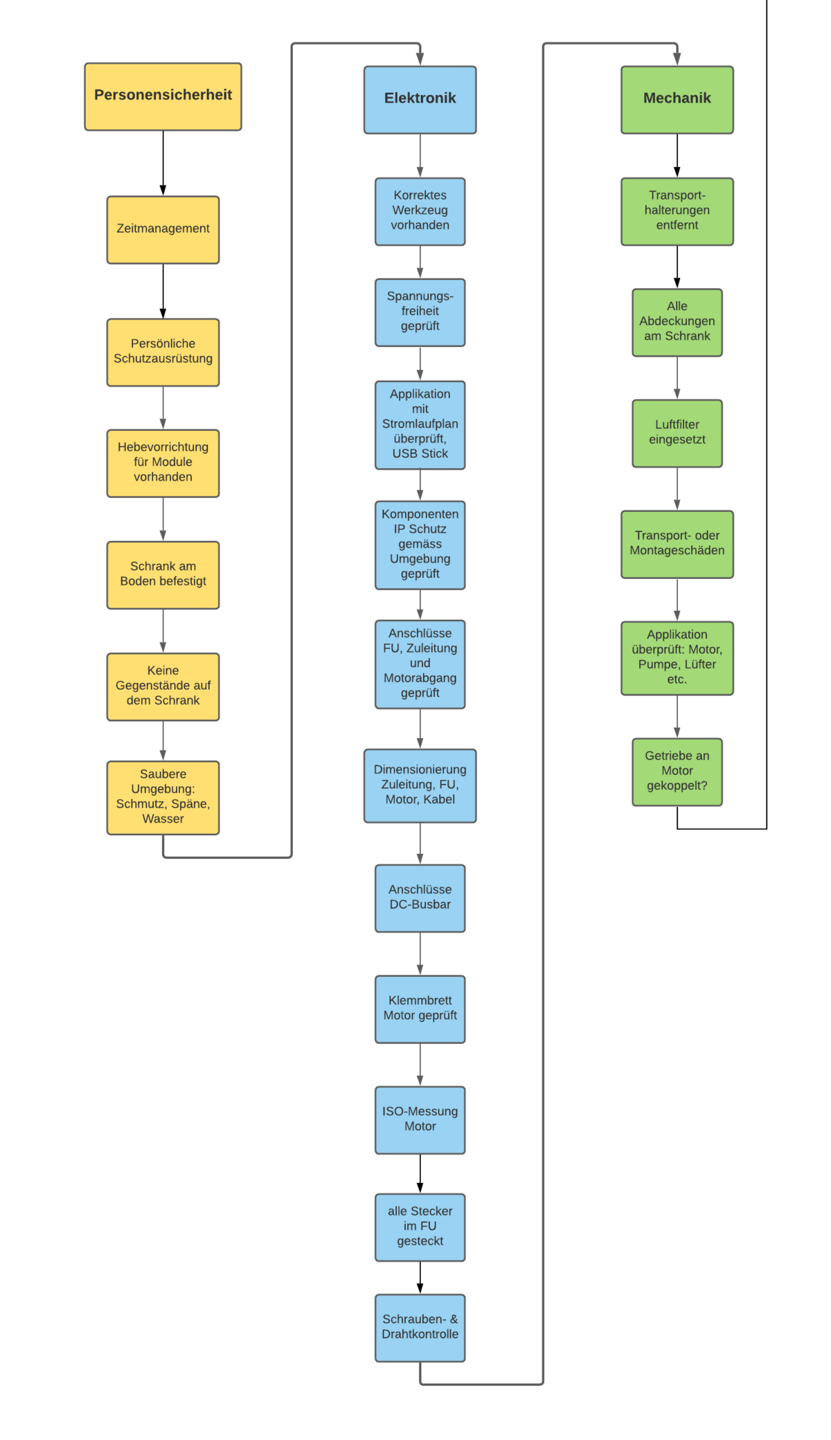
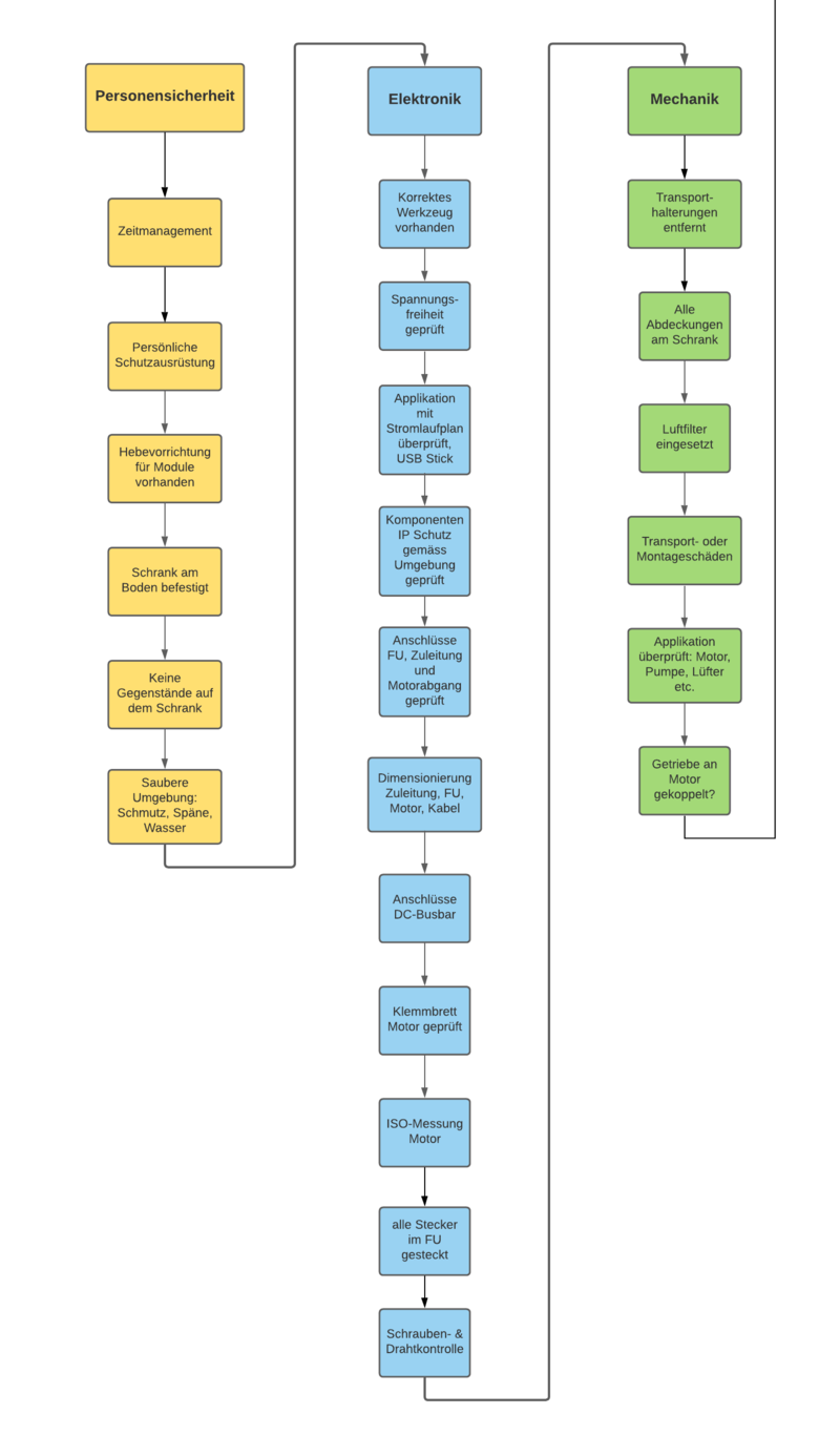
Um die Inbetriebnahme zu Planen habe ich einen Gesamtprozess entwickelt aus dem detaillierteren Prozesse abgeleitet wurden, wie Personensicherheit, Elektronik, Mechanik und die Parametrierung des Frequenzumrichters. Die Prozesse wurden chronologisch aufeinander abgestimmt und müssen bei der Inbetriebnahme nacheinander abgearbeitet werden.

Prozess «Personensicherheit»

In diesem Prozess habe ich alle Punkte aufgezeigt, welche die Sicherheit der eigenen Person und fremder Personen zur Zeit der Inbetriebnahme betrifft wie zum Beispiel:
  • Zeitmanagement
  • Schutzausrüstung
  • Schrankbefestigung
  • ordentliche Umgebung

Prozess «Elektronik»

In diesem Prozess werden alle Punkte aufgezeigt, welche die Elektronik und die elektrische Installation der gesamten Anlage betreffen wie zum Beispiel:
  • Spannungsfreiheit geprüft
  • Applikation geprüft
  • Dimensionierung kontrolliert
  • Klemmbrett des Motors geprüft
  • Isolationsmessung des Motors


Prozess «Mechanik»

In diesem Prozess werden alle Punkte aufgezeigt, welche die mechanischen Bauteile der gesamten Anlage betreffen wie zum Beispiel:
  • Transporthalterungen entfernt
  • Abdeckungen am Schrank montiert
  • Transport- oder Montageschäden ersichtlich
  • Getriebe an Motor gekoppelt oder nicht


Prozess «Parametrierung Frequenzumrichter»

In diesem Schritt werden nun die Parametrierungen für den Frequenzumrichter, den zu steuernden Motor und vorgenommen. Um diese korrekt und effizient vorzunehmen, habe ich die einzelnen Schritte im IBN Protokoll ausführlich beschrieben wie zum Beispiel:

  • Einschalten des Hauptschalters
  • Verbindung mit Drive Composer
  • Thermischer Motorschutz einstellen
  • Motordaten eintragen
  • Grenzen des Motors eingeben
  • Identifikations Lauf starten
  • Aufzeichnung der Messdaten
  • externe Steuerung mit I / O verbinden
  • Funktionskontrollen des Umrichters


Inbetriebnahme Protokoll

Das Protokoll habe ich als Checkliste formatiert, um die einzelnen Schritte abhaken zu können, dem Techniker vor Ort eine gute Übersicht während der Arbeit zu geben und dem Kunden, welcher das ausgefüllte Protokoll erhält, eine klare Auflistung zu zeigen.

  


Portrait

Stephan Koch

Gelernter Elektroinstallateur, als Elektroplaner in der Intralogistik gearbeitet und jetzt als Aussendienst Mitarbeiter im Bereich der Frequenzumrichter tätig.


stephankoch1992@gmail.com


0797454843


Linkedin

Weiterbildung neben Beruf und Freizeit

Gratis E-Book mit 10 Tipps zur Work-Life-Learn-Balance

Weiterbildung neben Beruf und Freizeit – schaffe ich das?

10 Tipps zur Work-Life-Learn-Balance

Eine Weiterbildung beansprucht Zeit. Deshalb auf Freunde, Familie und Hobbies zu verzichten, wäre falsch.

In diesem E-Book erfährst du:

  • wie du deine Zeit effizienter nutzt
  • wie du dich trotz Weiterbildung genügend Freizeit bewahrst
  • wie sich Beruf, Weiterbildung und Freizeit gegenseitig ergänzen statt konkurrenzieren können

Tipps aus dem Inhalt

  • TIPP 1: Gestalte deine Arbeit so flexibel wie möglich!
  • TIPP 2: Beziehe Arbeitgeber sowie Kollegen und Kolleginnen in deine Weiterbildungspläne mit ein!
  • TIPP 3: Arbeite effizienter und effektiver mit Zielorientierung!
  • TIPP 4: Entwickle deinen idealen Lernrhythmus!
  • TIPP 5: Lerne mit System und festen Strukturen!
  • TIPP 6: Schaffe genug Ausgleich und Entspannung!
  • TIPP 7: Binde deine/n Partner/in, deine Familie und externe Hilfen in deine Planung ein!
  • TIPP 8: Belohne dich für deine Erfolge!
  • TIPP 9: Mach eine Zeitinventur!
  • TIPP 10: Erstelle eine Zeitplanung aller drei Bereiche!

Leider ist ein Fehler aufgetreten. Bitte versuche es erneut oder nimm mit uns direkt Kontakt auf.

Aktuelles Studienprogramm

Alles Wissenswerte zur Weiterbildung in einem PDF zusammengefasst.

Studienprogramm  herunterladen

Alles Wissenswerte zu deiner Weiterbildung in einem PDF zusammengefasst

  • Detaillierter Lehrplan zu allen Studiengängen
  • Alle wichtigen Hintergrundinfos zu Ausbildungszielen, Teilnehmerkreisen, Aufnahmebedingungen und weiterführenden Studiengängen

Leider ist ein Fehler aufgetreten. Bitte versuche es erneut oder nimm mit uns direkt Kontakt auf.

Gratis E-Book für dich

Weiterbildung neben Beruf und Freizeit - schaffe ich das?

Eine Weiterbildung beansprucht Zeit. Deshalb auf Freunde, Familie und Hobbies zu verzichten, muss nicht sein.

Lies jetzt unser E-Book mit 10 wertvollen Tipps zur Work-Life-Learn-Balance.

Weiterbildung neben Beruf und Freizeit – schaffe ich das?

10 Tipps zur Work-Life-Learn-Balance

Eine Weiterbildung beansprucht Zeit. Deshalb auf Freunde, Familie und Hobbies zu verzichten, wäre falsch.

In diesem E-Book erfährst du:

  • wie du deine Zeit effizienter nutzt
  • wie du dich trotz Weiterbildung genügend Freizeit bewahrst
  • wie sich Beruf, Weiterbildung und Freizeit gegenseitig ergänzen statt konkurrenzieren können

Tipps aus dem Inhalt

  • TIPP 1: Gestalte deine Arbeit so flexibel wie möglich!
  • TIPP 2: Beziehe Arbeitgeber sowie Kollegen und Kolleginnen in deine Weiterbildungspläne mit ein!
  • TIPP 3: Arbeite effizienter und effektiver mit Zielorientierung!
  • TIPP 4: Entwickle deinen idealen Lernrhythmus!
  • TIPP 5: Lerne mit System und festen Strukturen!
  • TIPP 6: Schaffe genug Ausgleich und Entspannung!
  • TIPP 7: Binde deine/n Partner/in, deine Familie und externe Hilfen in deine Planung ein!
  • TIPP 8: Belohne dich für deine Erfolge!
  • TIPP 9: Mach eine Zeitinventur!
  • TIPP 10: Erstelle eine Zeitplanung aller drei Bereiche!

Leider ist ein Fehler aufgetreten. Bitte versuche es erneut oder nimm mit uns direkt Kontakt auf.